Notch activation in human CD34+ hematopoietic stem/progenitor cells (HSPCs) by treatment with Delta1 ligand has enabled clinically relevant ex vivo expansion of short-term HSPCs. However, sustained engraftment of the expanded cells was not observed after transplantation, suggesting ineffective expansion of hematopoietic stem cells with long-term repopulating activity (LTR-HSCs). Recent studies have highlighted how increased proliferative demand in culture can trigger endoplasmic reticulum (ER) stress and impair HSC function. Here, we investigated whether ex vivo culture of HSPCs under hypoxia might limit cellular ER stress and thus offer a simple approach to preserve functional HSCs under high proliferative conditions, such as those promoted in culture with Delta1.
Human adult mobilized CD34+ cells were cultured for 21 days under normoxia (21% O2) or hypoxia (2% O2) in vessels coated with optimized concentrations of Delta1. We observed enhanced progenitor cell activity within the CD34+ cell population treated with Delta1 in hypoxia, but the benefits provided by low-oxygen cultures were most notable in the primitive HSC compartment. At optimal coating densities of Delta1, the frequency of LTR-HSCs measured by limiting dilution analysis 16 weeks after transplantation into NSG mice was 4.9- and 4.2-fold higher in hypoxic cultures (1 in 1,586 CD34+ cells) compared with uncultured cells (1 in 7,706) and the normoxia group (1 in 5,090), respectively. Conversely, we observed no difference in expression of the homing CXCR4 receptor between cells cultured under normoxic and hypoxic conditions, indicating that hypoxia increased the absolute numbers of LTR-HSCs but not their homing potential after transplantation. To corroborate these findings molecularly, we performed transcriptomic analyses and found significant upregulation of a distinct HSC gene expression signature in cells cultured with Delta1 in hypoxia (Fig. A). Collectively, these data show that hypoxia supports a superior ex vivo expansion of human HSCs with LTR activity compared with normoxia at optimized densities of Delta1.
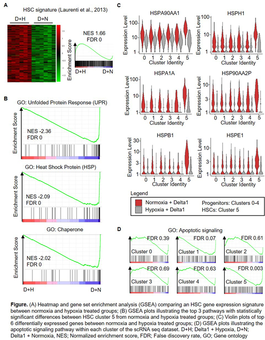
To clarify how hypoxia improved Notch-mediated expansion of LTR-HSCs, we performed scRNA-seq of CD34+ cells treated with Delta1 under normoxic or hypoxic conditions. We identified 6 distinct clusters (clusters 0 to 5) in dimension-reduction (UMAP) analysis, with a comparable distribution of cells per cluster between normoxic and hypoxic cultures. Most clusters could be computationally assigned to a defined hematopoietic subpopulation, including progenitor cells (clusters 0 to 4) and a single transcriptionally defined HSC population (cluster 5). To assess the relative impact of normoxia and hypoxia on the HSC compartment, we performed gene set enrichment analysis (GSEA) of cells within HSC cluster 5 from each culture condition. A total of 32 genes were differentially expressed, and pathways indicative of cellular ER stress (unfolded protein response [UPR], heat shock protein [HSP] and chaperone) were significantly downregulated in hypoxia-treated cells relative to normoxic cultures (Fig. B). When examining expression of cluster 5 top differentially expressed genes across all cell clusters, we observed a more prominent upregulation of these genes within transcriptionally defined HSCs exposed to normoxia relative to more mature progenitors (Fig. C, red plots). Hypoxia lessened the cellular stress response in both progenitors and HSCs, but the mitigation was more apparent in the HSC population (Fig. C, grey plots), and decreased apoptosis was observed only within the HSC-enriched cluster 5 (Fig. D). These findings are consistent with several reports indicating that HSCs are more vulnerable to strong ER stress than downstream progenitors due to their lower protein folding capacity.
In conclusion, we provide evidence that ex vivo culture of human adult CD34+ cells under hypoxic conditions enables a superior Delta1-mediated expansion of hematopoietic cells with LTR activity compared with normoxic cultures. Our data suggest a two-pronged mechanism by which optimal ectopic activation of Notch signaling in human HSCs promotes their self-renewal, and culture under hypoxia mitigates ER stress triggered by the increased proliferative demand, resulting in enhanced survival of expanding HSCs. This clinically feasible approach may be useful to improve outcomes of cellular therapeutics.
No relevant conflicts of interest to declare.
Author notes
Asterisk with author names denotes non-ASH members.
